药品 GMP 检查缺陷分类指南
1 概述
1.1 本指南旨在提供药品GMP检查缺陷风险评估分级工具, 并提供不同类型缺陷级别的示例或示例库,以保证药品检查机构和不同检查员之间的一致性,逐步实现药品GMP检查信赖。
1.2 制药企业了解药品GMP缺陷分级原则,旨在保证基于风险的检查缺陷分级管理公开、公正以及科学性。
1.3 药品GMP检查缺陷分级应以患者为中心,并充分考虑生产场地固有风险和产品风险,同时结合发现缺陷的前提条件以及该生产场地GMP合规历史记录、已上市产品工艺主文件档案及质量管理数据。
1.4 药品GMP检查缺陷分级并非免除制药企业评估该缺陷对已上市产品和/或其质量管理体系所产生影响的责任。
2 目的及范围
本指南提供了缺陷分级的基本考量和评定流程,并列举了部分缺陷实例及其分类情况,适用于湖北省药品检查机构和检查员实施GMP符合性检查、日常监督检查确认检查缺陷分级及评估管理。制定本指南主要目的是统一药品GMP缺陷分级标准:
2.1 提高药品检查机构之间报告统一性,促进检查员之间的沟通交流;
2.2 统一检查员对分级为“严重缺陷”、“主要缺陷”和“一般缺陷”评价标准与管理;
2.3 保证药品GMP检查缺陷分级管理透明化,以及药品检查机构和不同检查员对GMP检查缺陷分级管理协调和趋同,并通过统一药品检查报告逐步实现药品监管信赖。
2.4 药品GMP缺陷示例库实行动态管理。药品检查机构可根据药品管理法律法规制(修)订、制药技术进步、监管科学 发展以及制药行业风险领域,定期更新缺陷示例库。
3 术语及其定义
3.1 检查发现:是指检查员在检查过程中作出的基于客观证据的发现或对事实的陈述。检查发现可能是正面或者是负面的。描述正面的检查发现及其结果应该说明某个问题或流程执行符合GMP规范;负面的检查发现是指不符合GMP要求的缺陷。
3.2 缺陷:是检查员在药品生产企业检查期间观察到并在药品检查报告中描述的负面检查发现。 缺陷应经药品检查机构综合评定,并确认偏离药品GMP的问题或不足。缺陷按照风险分为三类:严重缺陷、主要缺陷和一般缺陷。
3.3 严重缺陷:是指与药品GMP要求有严重偏离,产品可能对患者造成危害等重大风险的缺陷。其定义包括:
(1)已造成或将导致生产出对人体健康有害的产品;
(2)检查发现制药企业生产假劣药品或伪造、歪曲、篡改药品制造过程数据;
(3)严重缺陷可包含几个相关主要缺陷,且其中任何一个缺陷单独时都不是“严重缺陷”,但合并在一起则发现质量管理系统存在重大风险。
3.4 主要缺陷:是指与药品GMP要求有较大偏离的缺陷。该缺陷并非“严重缺陷”,但具有以下性质和特点:
(1)已生产或可能生产出不符合其上市许可注册要求、临床试验药品、质量标准或现行药典标准的产品;
(2)不能确保有效实施药品GMP所需控制措施;包括批放行或标准管理规程、标准操作规程未能有效实施,或执行结果显示药品生产质量关键人(包括质量受权人)未能履行其职责;
(3)显示已严重偏离药品生产许可标准;
(4)主要缺陷可包含几个相关一般缺陷,且其中任何一个缺陷单独时都不是“主要缺陷”,但合并在一起则发现质量管理系统存在运行失败风险。
3.5 一般缺陷:是指偏离药品GMP要求,但尚未达到严重缺陷和主要缺陷程度的缺陷。 即检查发现显示偏离药品GMP, 但没有足够的信息将一个缺陷分级为“严重”或“主要”,则可判定为“一般缺陷”。
3.6 建议项:是指一次性微小偏差通常不会正式成为缺陷,但会作为建议提醒制药企业注意的事项。本指南也包括实施PIC/S药品GMP规范或指南时,中国GMP与其标准存在差距的问题或缺陷。
3.7 产品风险:本指南是指药品及其生产过程存在的风险。 依据风险高低分为高风险产品、较高风险产品和一般风险产品。
3.8 高风险产品:本指南是指风险具有以下性质和特点的产品:
(1)治疗窗窄的药品、医疗用毒性药品;
(2)高活性、高毒性、高致敏性药品(包括微量交叉污染即能引发健康风险的药品,如青霉素类、细胞毒性、性激素类药品);
(5)生产工艺较难控制的产品(是指参数控制的微小偏差即可造成产品不均一或不符合质量标准的产品,例如:经过粉末混合或制粒的低剂量固体制剂、脂质体、微球、某些长效或缓释、控释制剂等)。
3.9 一般风险产品:本指南是指高风险产品以外的其他产品。例如:非特殊管理的药品、非无菌药品等。
3.10 缺陷分级:根据风险评定原则基于缺陷对患者可能造成危害或质量管理体系影响程度等风险高低,按一定的评估流程和评价标准,确定缺陷的分级。风险高为严重缺陷,风险较高为主要缺陷,风险一般为一般缺陷。
3.11 检查信赖:本指南是指药品检查机构在发启药品GMP 符合性时,根据另一个或几个药品检查机构已有的药品GMP合规性检查数据确认的场地GMP合规水平而无需发启现场检查活动总称。检查信赖可以进行远程评估程序(即非现场检查)或书面审核,以保证活动确认是可接受的。
4 缺陷分级的风险评定
4.1 评定流程
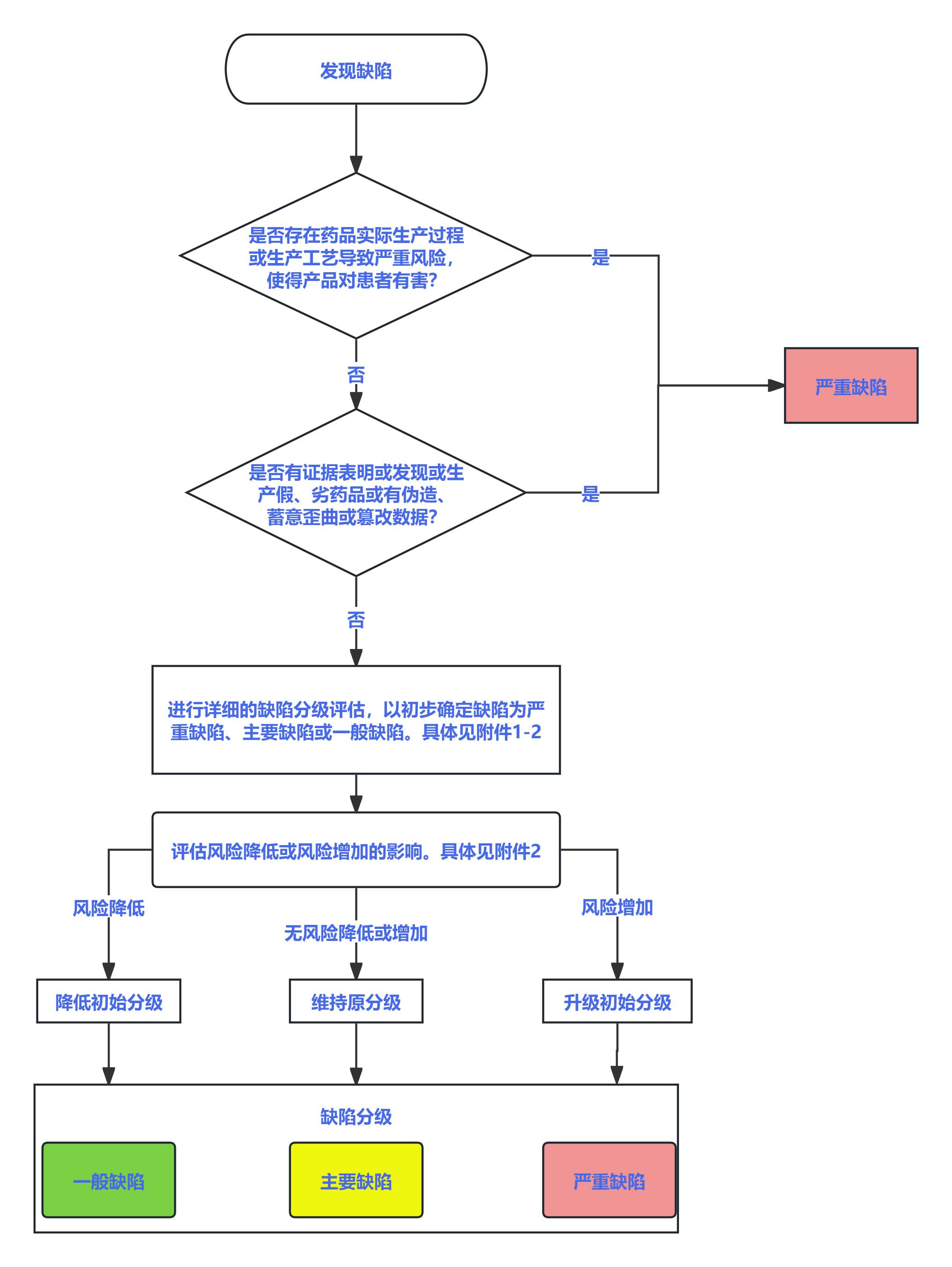
药品GMP检查缺陷分级的评定流程包括:缺陷描述、缺陷合并与分组、缺陷初步分级、评估与调整、确认不符合条款。
4.1.1 药品检查机构和检查员可根据《基于风险评价药品GMP检查缺陷与分级管理工具》(附件1)对缺陷进行风险评估, 并确定其风险级别。
4.1.2 药品检查技术机构在进行综合评定前,应当指定非检查组成员(包括中心专职检查员)对检查报告及其缺陷描述进行审核。缺陷描述审核按照“RED”原则进行,即要求(R)、证据(E)和缺陷定义(D)进行完整描述。
4.1.3 检查缺陷的描述应客观、准确。除审核“RED”原则要素合规性,审核人员发现缺陷描述不符合以下内容,应当由药品检查技术机构致函检查组,要求其说明有关问题和缺陷, 但不得直接修改检查报告及其缺陷描述:
(1)缺陷描述应能真实、客观反映被检查制药企业的实际情况,避免使用带有偏见、夸大、推测的语句。
(2)缺陷内容可包括标准要求、检查证据和问题缺陷等3 个部分。
(3)缺陷中如涉及的文件、设备、人员、物料等时,应写明相关信息,如文件名称及编号、设备名称及编号、人员姓名及岗位、物料规范名称及批号等;涉及不同品种或相同品种不同规格的,应写明具体品种和规格。
4.1.4 检查缺陷分级在运用《基于风险评价药品GMP检查缺陷与分级管理工具》,基于风险高低进行检查缺陷分级一般性原则是:
(1)所评定的风险与缺陷的性质和出现次数;
(2)所评定的风险与产品风险类别;
(3)所评定的风险与被检查制药企业的整改情况。
4.2 评定要点
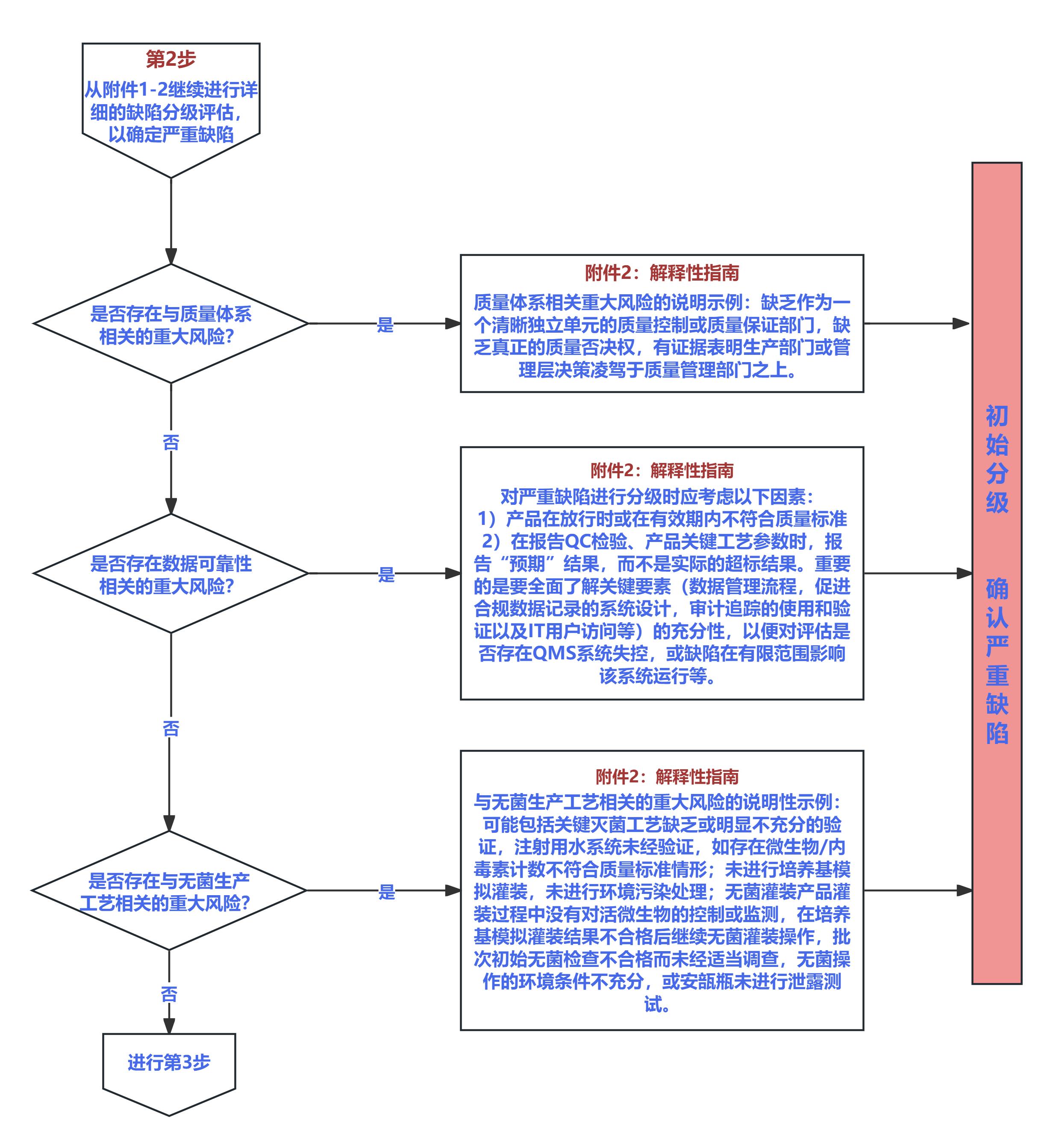
4.2.1 将一个缺陷分级为“严重缺陷”时,检查员应结合“严重缺陷”定义及其危害风险,并确定是否有明确的检查证据及证据链。当“严重缺陷”没有明确的检查证据证明,则该缺陷可能会被分级为“主要缺陷” 或“一般缺陷”。
4.2.2 根据本指南附件1《基于风险评价药品GMP检查缺陷与分级管理工具》,对缺陷进行评估并初步确定初始分级;按附件2《基于风险增加或降低因素缺陷分级解释性指南》对可能会提升或降低风险的因素进行评估,决定初始风险分级升级、维持或降级。
4.2.3 根据附件3 中《药品GMP检查缺陷分级示例表》,帮助确定检查缺陷分级。
4.2.4 检查缺陷组合与分组描述方式是影响缺陷分级的一个因素,在审核及综合评定时,应评估其是否指向核心缺陷。
5 缺陷风险分级其他考量
5.1 检查员应针对严重缺陷及主要缺陷初始分级,按照规定及时向药品检查派出机构进行快报,并建议采取相应的风险控制措施。
5.2 采取相应风险控制措施的建议应考虑以下合规因素:
5.2.1 违法违规的严重程度;
5.2.2“严重缺陷”和多个“主要缺陷”对患者健康与安全的风险;
5.2.3 场地合规历史及其行为是否存在主观故意;
5.2.4 产品潜在风险以及制药企业拟定的预防纠正措施, 包括评估在持续整改期间采取的临时风险控制措施有效性。
5.2.5 相同问题或缺陷再次发生的可能性;
5.2.6 单独考量产品质量不合格或管理失效导致的缺陷对特定风险群体(例如:儿童或免疫功能低下患者)的临床影响。 在评估缺陷对临床影响时,应由专家支持,包括医学专家和毒理学专家的意见;是否需要根据质量缺陷决定药品召回,如果发现缺陷与患者安全有关,需要立即采取措施;
5.2.7 在确保公众用药安全的前提下,可能的监管措施对药品市场可及性的影响。
6 确认不符合项
6.1 药品检查报告经检查组讨论或检查机构综合评定后, 应当确定缺陷最终风险等级为严重缺陷、主要缺陷或一般缺陷。缺陷评定法规、规范、标准等依据及其引用条款。一般可在相应的不符合项下标示,评定依据包括执行的药品法律法规、现行版《药品生产质量管理规范》及其附录、药品标准等。
6.2 最终确认的缺陷项,由药品检查技术机构连同简略检查报告一并反馈给被检查制药企业,以进一步说明检查缺陷判定前提条件。
7 修订历史
| 生效日期 | 版本号 | 修订原因及主要变更内容 |
8 参考文件
8.1 《药品生产现场风险评定指导原则》(原CFDA食药监药化监〔2014〕53 号);
8.2 PIC/S:PI 040-1 Guidance on Classification of GMP Deficiencies(2019-01-01);
8.3 Health Canada :Risk classification guide for drug good manufacturing practices observations (2020-08-31);
8.4 EMA:Management and classification of reports of suspected quality defects in medicinal products and risk-based decision-making (2021-09-21)
9 附件/附表
附件1 基于风险评价药品GMP检查缺陷与分级管理工具
注:对于数据完整性问题,如果对产品没有影响或失败证据有限时可作为一般缺陷,如:
(1)不良做法或系统设计不良,导致有机会产生数据完整性问题,或在具体领域没有可追溯性;
(2)尚可接受的系统有限失败。
附件2 基于风险增加或降低因素缺陷分级解释性指南
1.风险增加因素—升级初始分级
当存在满足升级风险分级定义的条件时,“主要缺陷”和“一般缺陷”可分别上升一个级别至“严重缺陷”或“主要缺陷”。当存在以下所定义的风险增加因素之一的,可升级初始分级的缺陷:
1.1 当企业重复出现前次检查发现的缺陷或没有采取适当的预防措施防止此类缺陷再次发生;
1.2 组合或合并缺陷;
1.3 产品风险,包括现场抽验样品不符合质量标准;
1.4 持有人未能识别并采取有效措施,将上市产品和未来生产中存在缺陷的产品,导致的患者风险降低到可接受的水平。
2.风险降低因素 - 降低初始分级
当可能存在满足降级风险分级定义的条件时,“严重缺陷”或“主要缺陷”可分别降级为“主要缺陷”或“一般缺陷”。当确定存在以下所定义的风险降低因素之一的,可降低初始分级的缺陷:
2.1 最大限度降低产品风险
2.2 最大限度降低上市产品患者伤害的风险
2.3 其他风险降低因素
2.4 持有人为降低缺陷风险而采取的措施,包括CAPA计划。需要特别注意的是,在对严重缺陷进行降级时,应考虑已上市产品的影响。
3.重复或反复出现的缺陷 - 升级初始分级
重复或反复出现的缺陷,是指在以往的检查中发现过的但未实施适当纠正或预防措施的缺陷。
在某些情况下,反复出现的缺陷可能被认为具有风险增强影响,从而允许升级初始风险分级,特别是存在缺陷解决明显不力或故意不解决行为。在以下情况下应考虑风险增加的影响:
3.1 质量管理体系出现严重失败,未能令人满意地识别缺陷的潜在根本原因,或在没有其他降低风险因素的情况下不能充分解决这些根本原因;
3.2 有其他因素需要考虑升级风险分级,例如,纠正预防措施的拖延实施。
需要特别注意的是,对重新或反复出现的缺陷进行风险升级时,需要了解导致缺陷再次发生的可能潜在因素。
4.缺陷的组合或合并 - 升级初始分级
如果每个问题或缺陷都支持或涉及所描述的核心缺陷,则检查期间发现的不同问题和缺陷可以组合或合并为一个缺陷。当缺陷已达到升级后的风险分级定义时,可应用风险增加因素将初始风险进行升级。
例如:几个“一般缺陷”,这些缺陷本身可能不是“主要缺陷”,但可能共同构成“主要缺陷”。
5.产品风险 - 升级或降级初始分级
一些产品及其生产工艺涉及的风险远高于其他产品。产品风险在以下情况下应考虑风险增加或降低:
5.1 高风险--在货架期内,生产过程中极易受到污染的产品,如微生物或化学物质;
5.2 低风险--在整个生产工艺(包含货架期内)中受污染可能性较低的产品;
5.3 高风险产品可能存在某些“主要缺陷”或“一般缺陷” 分级,分别升级为“严重缺陷”或“主要缺陷”。当所考虑的缺陷情况符合对“严重缺陷”定义解释时,可以使用;
5.4 低风险产品可能将某些“严重缺陷”或“主要缺陷” 分级降为“主要缺陷”或“一般缺陷”。对于低风险产品, 除非达到“严重缺陷”的定义,否则“严重缺陷”可能会降级为“主要缺陷”。
6.其他降低风险的因素
6.1 当其他风险降低因素明显可以降低与缺陷相关的风险时,风险评级可能会被下调。
6.2 其他降低风险的因素通常只有在建立了可以减轻与缺陷相关的风险分级时才能考虑。例如,印刷性包材无序存储可能导致混淆;但一个经过验证的包装视觉系统,对每个包装产品提供100%的确认则可以被认为是一个风险降低因素。
6.3 如果存在多个风险增加和风险降低因素,应同时考虑所有风险因素,综合评估总体风险,以确认升级或降低初始风险级别。
附件3 药品GMP检查缺陷分级示例表
说明:本示例表是帮助缺陷分级判断的说明性列表,以帮助药品检查机构和检查员进行缺陷风险分级快速参考及评定。但并非详尽所有缺陷情形且具有法律约束力。
第一部分 严重缺陷(举例)
| 分类 | 缺陷描述 |
| 一.厂房设施 | |
| (一) | 空气净化系统生产需要时不运行。 |
| (二) | 空气净化系统存在不足导致产生大范围交叉污染,未及时采取有效的纠正预防措施,仍继续生产。 |
(三) | 高致敏性药品(如青霉素类)或生物制品(如卡介苗或其他用活性微生物制备而成的药品),未采用专用和独立的厂房。 |
| (四) | 洁净区内虫害严重;或存在虫害肆虐的证据(适用于所有生产企业) |
| (五) | 厂房设施的不匹配,导致的污染高风险;或存在严重的污染或交叉污染; |
| 二.生产设备 | |
| (一) | 用于高风险产品生产的关键设备未经确认符合要求,且有证据表明其不能正常运行。 |
| (二) | 纯化水系统和注射用水系统不能正常运行,难以保证稳定提供质量合格的工艺用水并造成药品质量受到影响。 |
| (三) | 有证据表明产品已被设备上的异物(如润滑油、机油、铁锈和颗粒)严重污染,且未采取措施。 |
| (四) | 非专用设备用于高风险产品生产时,生产设备的清洁方法未经有效验证。 |
| (五) | 关键设备存在重大风险,导致了产品质量属性发生偏移 |
| 三、生产管理 | |
| (一) | 无书面的工艺规程或工艺规程与注册要求不一致。 |
| (二) | 生产处方或生产批记录显示有重大偏差或重大计算错误,导致产品不合格并投放到市场。 |
| (三) | 伪造或篡改生产和包装指令、记录,或不如实进行记录。 |
| (四) | 缺乏足够的控制措施,导致后续产品有重大交叉污染风险,并超过基于健康的暴露限值。 |
| 四、质量管理 | |
(一) | 没有建立有效的质量管理系统,质量管理部门不是明确的独立机构,缺乏真正的质量决定权,有证据表明质量管理部门的决定常被生产部门或管理层否决。 |
| (二) | 产品未经质量管理部门放行批准即可销售;或放行程序存在重大风险,导致将不符合上市许可的产品批准放行; |
| (三) | 原辅料与包装材料未经质量管理部门事先批准即用于生产,产品已放行。 |
| (四) | 没有遵守强制召回程序(适用于所有药品生产企业) |
| 五、原辅料检验 | |
| (一) | 伪造/篡改或不如实记录检验结果。 |
| (二) | 不能确保起始物料质量控制和/或鉴别。 |
| 六、成品检验 | |
| (一) | 质量标准内容不完整。 |
| (二) | 批准放行销售前,未按照质量标准完成对成品的全项检验。 |
| (三) | 伪造/篡改或不如实记录检验结果/伪造检验报告。 |
| 七、记录 | |
| (一) | 伪造/篡改记录或不如实进行记录。 |
| (二) | 无工艺主文件或批记录(适用于所有生产企业)。 |
| (三) | 缺失、伪造或歪曲批生产和包装记录(适用于所有生产企业) |
| (四) | 数据可靠性存在重大风险,如有证据表明被检查企业隐瞒、篡改不合格检测结果 |
| 八、无菌产品 | |
| (一) | 产品灭菌程序未经验证。 |
| (二) | 未做培养基灌装试验或未模拟全部无菌生产工艺进行培养基灌装试验以证明无菌灌装操作的有效性。 |
| (三) | 培养基灌装试验失败后仍继续进行无菌灌装生产。 |
| (四) | 未对首次无菌检查不合格进行彻底调查,就根据复试结果批准放行产品。 |
| (五) | 无菌产品的水系统未经验证(适用于无菌产品生产企业)。 |
| (六) | 无菌产品的HVAC系统未经验证(适用于无菌产品生产企业)。 |
| (七) | 无菌产品生产存在无菌保证相关的重大风险,如关键灭菌工艺缺乏或明显不充分; |
| 九、人员 | |
| (一) | 关键质量控制或生产人员未经相应的教育培训且缺乏足够的实践经验,不能履职; |
第二部分 主要缺陷(举例)
| 分类 | 缺陷描述 |
| 一、人员 | |
| (一) | 聘用或委托无足够资质的人员履行质量管理部门或生产部门的职责。 |
| (二) | 质量管理部门与生产部门人员不足,导致偏差或检验结果超标多次发生 |
| (三) | 与生产/质量管理有关的人员培训不足,导致多次发生相关的GMP偏差。 |
| (四) | 负责QC/生产的人员未经受合格的教育、技能培训,且无足够的经验 |
| (五) | 入职培训和在职培训不足和/或没有培训记录 |
| 二、厂房 | |
| (一) | 存在可能导致局部或偶发交叉污染的空气净化系统故障。 |
| (二) | 高风险产品未对空气净化系统的过滤器更换、压差监控进行维护/定期确认。 |
| (三) | 高风险产品的辅助系统(如:纯蒸汽、压缩空气、氮气、捕尘等)未经确认符合要求。 |
| (四) | 有证据表明洁净区内未密封的孔洞表面存在污染(长霉、霉斑、来自以往生产的粉尘等)。 |
| (五) | 原辅料取样没有足够的预防措施以防止原辅料取样中的污染或交叉污染。 |
| (六) | 无微生物/环境监控的标准操作规程(SOP),易受污染的非无菌产品生产洁净区未设纠偏限度。 |
| (七) | 产品暴露于生产区非无菌区域的墙壁/天花板损坏(孔洞、裂缝、油漆脱落) |
| (八) | 生产区域的设计难于进行有效清洁 |
| (九) | 生产空间不足,可能导致混淆 |
| (十) | 生产或检查区域照明不足 |
| 三、设备 | |
| (一) | 设备未在规定的工艺参数范围内运行。 |
| (二) | 用于关键生产工艺的设备未经确认符合要求. |
| (三) | 在线清洁(CIP)设备及在线灭菌(SIP)设备确认内容不完整,不能证明其运行有效性。 |
| (四) | 与无菌产品接触的设备或管道垫圈不密封。 |
| (五) | 关键设备无使用记录。 |
| (六) | 专用生产设备的清洁方法(包括分析方法)未经验证。 |
| 四、生产管理 | |
| (一) | 关键生产工艺的验证研究/报告内容不完整(缺少评估/批准)。 |
| (二) | 无清场操作规程/清洁操作规程,或该规程未经验证。 |
| (三) | 工艺规程上的主要变更未经批准/无书面记录。 |
| (四) | 生产中的偏差无书面记录,或未经质量管理部门批准。 |
| (五) | 未对生产收率或物料平衡的偏差进行调查。 |
| (六) | 未定期检查测量器具/无检查记录。 |
| (七) | 不同的中间物料缺少适当的标识,易造成混淆。 |
| (八) | 不合格的物料和产品标识、贮存不当,可能引起混淆。 |
(九) | 非自动化管理仓储系统,物料接收后,到质量管理部门批准放行期间,待包装产品、中间产品、原辅料和包装材料未能存放于待检区。 |
| (十) | 未经质量管理部门的批准,生产人员即使用待包装产品、中间产品、原辅料和包装材料。 |
| (十一) | 生产批量的变更未经有资质的人员准备/审核,或生产批量未在验证的范围之内变更。 |
| (十二) | 批生产记录、批包装记录的内容不准确/不完整,易对产品质量造成影响。 |
| (十三) | 无包装操作的书面规程。 |
| (十四) | 包装过程中出现的异常情况未经调查。 |
| (十五) | 打印批号、未打印批号的印刷包装材料(包括储存、发放、打印和销毁)控制不严。 |
| (十六) | 重新加工未经适当批准 |
| 五、质量控制 | |
| (一) | 设施、人员和检验仪器与生产规模不匹配。 |
| (二) | 质量控制人员无权进入生产区域。 |
| (三) | 无物料取样、检查和检验的SOP或相关SOP未经批准。 |
| (四) | 质量管理部门未能正确核对生产与包装的文件记录,即批准放行产品。 |
| (五) | 偏差或超出趋势的情况未按照SOP正常调查并做书面记录。 |
| (六) | 原辅料与包装材料未经质量管理部门事先批准即用于生产,但产品尚未放行。 |
| (七) | 未经质量管理部门事先批准即进行重新加工/返工操作。 |
| (八) | 可能影响产品质量的操作(如运输、贮存等)的SOP未经质量管理部门批准/未予以执行。 |
| (九) | 有变更管理行为,但未建立变更控制程序。 |
(十) | 检验用实验室系统与现场控制[包括确认、操作、校验、环境和设备维护、标准品(对照品)、各种溶液以及记录保存]无法确保检验结果和所作结论准确、精密和可靠。 |
| (十一) | 隔离和处理方式不当,会导致召回产品或退货产品重新发货销售。 |
| (十二) | 无自检计划/无自检记录。 |
| 六、原辅料/包装材料检验 | |
| (一) | 企业接收物料后未在工厂内对每个容器中的原辅料通过核对或检验的方式确认每一个包装内的原辅料正确无误。 |
| (二) | 质量标准未经质量管理部门批准。 |
| (三) | 检验方法未经验证或确认。 |
| (四) | 超过复验期的原料药未经适当复验即使用。 |
| (五) | 一次接收的物料由多个批次构成,未考虑分开取样、检验与批准放行。 |
| (六) | 对供应商的审核无文件记录。 |
| (七) | 原辅料检验不完全/包材检测不充分 |
| (八) | 生产企业接收后,未在工厂通过核对或检验的方式来确认包材/标签正确无误。 |
| (九) | 无供应商的合格数据时,缩减了原辅料的检测 |
| 八、成品检验 | |
| (一) | 成品质量标准未经质量管理部门批准。 |
| (二) | 检验方法未经验证或确认。 |
| (三) | 运输和贮存条件无SOP规定。 |
| 九、文件记录 | |
| (一) | 对供应商的审核无文件记录。 |
| (二) | 成品的运输或储存条件无文件规定。 |
| 十、留样/取样 | |
| (一) | 未保存成品留样。 |
| (二) | 已取样的容器未标识 |
| (三) | 药品生产企业无物料取样区域(如果采取足够的预防措施,可归类为“一般缺陷”) |
| 十一、稳定性 | |
| (一) | 稳定性考察数据不全;或无持续稳定性考察程序,和/或没有所有产品的稳定性数据 |
| (二) | 当稳定性考察数据显示产品未到有效期就不符合质量标准时,未采取措施。 |
| (三) | 无持续稳定性考察计划。 |
| (四) | 稳定性试验的检验方法未经验证或确认。 |
| 十二、无菌产品 | |
| (一) | 采用无菌工艺生产的区域对D级洁净区域呈负压,D级洁净区域对非洁净区呈负压。 |
| (二) | 房间洁净度等级测试的采样点不够/采样方法不正确。 |
| (三) | 采用无菌工艺灌装的产品在无菌灌装时,环境控制/微生物监控不充分。 |
| (四) | 厂房与设备的设计或维护未将污染/尘粒产生降到最小的限度。 |
| (五) | 纯化水与注射用水系统的维护不当。 |
| (六) | 清洁与消毒计划不正确。 |
| (七) | 最大限度减少污染或防止混淆的方式/预防措施不当。 |
| (八) | 未对产品内包装材料、容器和设备的清洁、灭菌、使用之间的间隔时限进行验证。 |
| (九) | 未考虑产品灭菌前的微生物污染水平。 |
| (十) | 生产开始到灭菌或过滤之间的间隔时限未经验证。 |
| (十一) | 培养基灌装规程不正确。 |
| (十二) | 培养基灌装数量不足。 |
| (十三) | 培养基灌装未模拟实际的生产情况。 |
| (十四) | 培养基支持广谱微生物生长的有效性未经证实。 |
| (十五) | 未做安瓿检漏试验。 |
| (十六) | 无菌检查样品数量不足或不能代表一个完整的生产周期。 |
| (十七) | 未将灭菌柜每柜次装载的产品视为一个单独的批次进行取样/ 无菌检查样品未能涵盖所有柜次。 |
| (十八) | 未使用纯化水作为注射用水系统和纯蒸汽发生器的源水。 |
| (十九) | 用于注射剂配制的注射用水未检验细菌内毒素。 |
| (二十) | 注射剂用容器和内包装材料,其最终淋洗的注射用水未检验细菌内毒素,而这些容器和内包装材料不再进行除热原处理。 |
| 十三.验证与确认 | |
| (一) | 关键工艺缺乏验证(适用于所有药品,但对于低剂量/高效价产品可能是“严重缺陷”;尤其是对于灭菌工艺的无菌产品) |
| (二) | 生产设备清洁程序未经验证 |
| (三) | 检验方法未经验证 |
| (四) | 非关键产品的复杂生产工艺未经验证 |
| 十四.污染和交叉污染 | |
(一) | 缺少控制措施或控制措施无效,无法充分证明后续产品的交叉污染将被控制在基于健康的暴露限度内。(若由此产生的交叉污染已经或可能超过基于健康的暴露限度,将是“严重缺陷”) |
(二) | 以最大限度地减少空气污染物的空气过滤能力没有或严重不足(适用于所有药品生产企业 - 如果可能污染物是安全性问题,则可能是“严重缺陷”,如果是无菌药品,则可能是“ 严重缺陷”) |
| (三) | 储存设备无防护措施避免污染 |
| (四) | 液体/膏状生产设备未安装卫生配件 |
| (五) | 未记录清洁程序和/或无清洁记录 |
| 十五.偏差与变更 | |
| (一) | 偏差管理程序不充分 |
| (二) | 变更控制程序不充分 |
| (三) | 偏差未经批准 |
| (五) | 工艺主文件或等同文件的变更未经批准/未记录 |
| 十六.其他 | |
| (一) | 储存或运输温度超标和报警,未做调查 |
| (二) | 无自检计划或自检计划不充分 |
| (三) | 无投诉或退货处理系统/程序 |
| (四) | 关键温度受控存贮区域的温度未进行监测和安装警报 |
(五) | 数据可靠性存在较大风险,如管理流程设计不当,可能导致多个职能领域(QA\QC\生产等)出现数据可靠性问题或丧失可追溯性 |
第三部分 一般缺陷(举例)
| 分类 | 缺陷描述 |
| 一、厂房 | |
| (一) | 地漏敞口/无存水弯。 |
| (二) | 液体和气体的管道出口处无标志。 |
| (三) | 生产区内从事与生产无关的活动。 |
| (四) | 休息、更衣、洗手和盥洗设施设置不当。 |
| 二、设备 | |
| (一) | 设备与墙面的间距太小而无法清洁。 |
| (二) | 洁净区内固定设备的基座连接处未完全密封。 |
| (三) | 长期或频繁使用临时性的方法和装置进行维修。 |
| (四) | 有缺陷或不用的设备未移出或未贴上适当的标识。 |
| 三、清洁 | |
| 书面清洁规程内容不完整,但厂区处于可接受的清洁状态。 | |
| 四、生产管理 | |
| (一) | 原辅料与产品处理的SOP内容不完整。 |
| (二) | 未严格限制未经授权人员进入生产区域。 |
| (三) | 对接收物料的检查不完全。 |
| 五、质量管理 | |
| (一) | 召回规程内容不完整。 |
| 六、原辅料检验 | |
| (一) | 检验方法验证或确认的内容不完整。 |
| 七、包装材料检验 | |
| (一) | 运输和储藏规程内容不当。 |
| (二) | 过期/报废包装材料的处理不当。 |
| (三) | 一次接收的包装材料由多个批次构成,未考虑分开取样、检验与批准放行。 |
| 八、文件记录 | |
| (一) | 产品的记录/文件内容不完整。 |
| (二) | 记录和凭证的保存时间不够。 |
| (三) | 无组织机构图。 |
| (四) | 清洁记录内容不完整。 |
| 九、留样 | |
| (一) | 无原辅料留样。 |
| (二) | 成品或原料药留样数量不足。 |
| (三) | 贮存条件不正确。 |
| 十、稳定性 | |
| (一) | 持续稳定性考察的批次不足。 |
| (二) | 样品数量不足以完成检验。 |
| 十一、无菌产品 | |
| (一) | 未监测灭菌用蒸汽,以确保达到适当的质量要求且无添加的成分。 |
| (二) | 进入洁净区和无菌生产区的最多人数控制不当。 |